
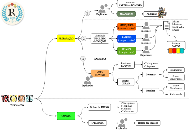
Compartilho aqui meu método de explicação.
Uso o jogo BASE no MAPA OUTONO. Acredito que essa configuração fornece o aprendizado necessário para (futuramente) conhecer os demais mapas e facções das expansões.
Removo as CARTAS de DOMINIO, para reduzir o volume de regras e informações.
Eu jogo com o MALANDRO Andarilho (itens iniciais mais fáceis de explicar) e distribuo as demais Facções, se possível entrego a Aliança para jogadores mais experientes com jogos pesados.
Enquanto preparo o setup geral (mapa, suprimentos, ruínas, etc) peço aos jogadores lerem seus tabuleiros de Facção para se familiarizar com iconografia, habilidades, fases, componentes, etc.
Em seguida explico as regras "comum a todos":
- É permitido conversar, planejar e fazer acordos.
- Apresentação do Mapa: clareiras e naipes, áreas de construções, caminhos e trilha de pontos.
- Conceito de Governar e Movimentação
- Batalha, valores dos dados e dano mútuo.
(sempre usando alguns guerreiros para simular no mapa situações de governança, movimentação origem x destino, empates, valor dos dados x quantidade de guerreiros, etc)
Então explico como cada facção joga, iniciando pelos MARQUESES, depois RAPINAS, ALIANÇA e MALANDRO.
Neste ponto dá para reaproveitar conhecimento, pois ao explicar os MARQUESES enfatizo as regras que são comum a todas facções:
Cada facção tem um “poder especial”.
Fases: Amanhecer, Dia e Anoitecer.
Funcionamento dos naipes das cartas e a criação de itens e efeitos.
Governar clareira para erguer construção.
Quando chega a vez das RAPINAS, basicamente tenho que explicar como funciona os Líderes e Vizires, programação das ações e tumulto (demais informações o jogador já pegou na explicação dos Marqueses) e o mesmo vale para ALIANÇA.
Fecho com uma explicação bem “por cima” do MALANDRO (pois todos estão cansados) e vou detalhando ações do MALANDRO durante o meu turno.
Nas primeiras rodadas de cada jogador procuro dar dicas e mostrar por que algumas ações são melhores que outras. Conforme todos vão ficando mais “fluentes” com suas facções, passo a interferir menos (lá pela 3º rodada).